Managing explosion risks in Ammonia Fuel Supply Systems (AFSS) represents one of the most critical challenges facing maritime operators today. Inert gas systems serve as essential safety barriers, displacing oxygen-rich environments with nitrogen or other inert gases to prevent combustion scenarios. By integrating these protective systems with Ammonia Fuel System infrastructure, vessels can achieve unprecedented safety levels while maintaining operational efficiency. This comprehensive approach addresses the growing demand for zero-carbon marine propulsion while protecting crew members and valuable assets from potentially catastrophic incidents.

Modern maritime operations face unprecedented challenges when handling ammonia-based propulsion systems. These advanced fuel technologies require sophisticated safety protocols to prevent dangerous incidents that could compromise vessel integrity and crew safety.
Explosion risks in alkali fuel situations stem from a few interconnected variables that require cautious observation and control. Combustible gas amassing happens when smelling salts vapors blend with dust in limited spaces, creating potentially dangerous climates. Gear glitches, counting valve disappointments, or pipeline breaks can discharge noteworthy amounts of smelling salts into enclosed zones. Human blunders amid bunkering operations or upkeep methods compound these dangers, especially when legitimate security conventions aren't entirely followed.
Inadequate ventilation frameworks worsen these threats by permitting dangerous concentrations to build up in cargo holds, motor rooms, and fuel capacity zones. Temperature changes influence alkali behavior, possibly expanding the vapor era past plan parameters. Electrical gear working in these situations can serve as start sources if not appropriately classified and maintained according to universal standards.
The sea industry has seen a few occurrences that emphasize the basic significance of comprehensive security measures. Blast occasions can result in quick workforce casualties, broad auxiliary harm, and natural defilement. Past the quick physical impacts, such episodes trigger administrative examinations, protection claims, and potential criminal risk for operators.
Financial results amplify distant past repair costs, including vessel detainment, cargo delays, and notoriety harm that can influence future charter opportunities. Administrative bodies impose serious punishments for security infringement, whereas harbour specialists may confine get to for vessels with destitute security records. These cascading impacts illustrate why proactive security speculations speak to fundamental commerce security rather than discretionary expenses.
Advanced safety technologies provide multiple layers of protection against combustion hazards in Ammonia Fuel System environments. These sophisticated systems work continuously to maintain safe atmospheric conditions throughout vessel operations.
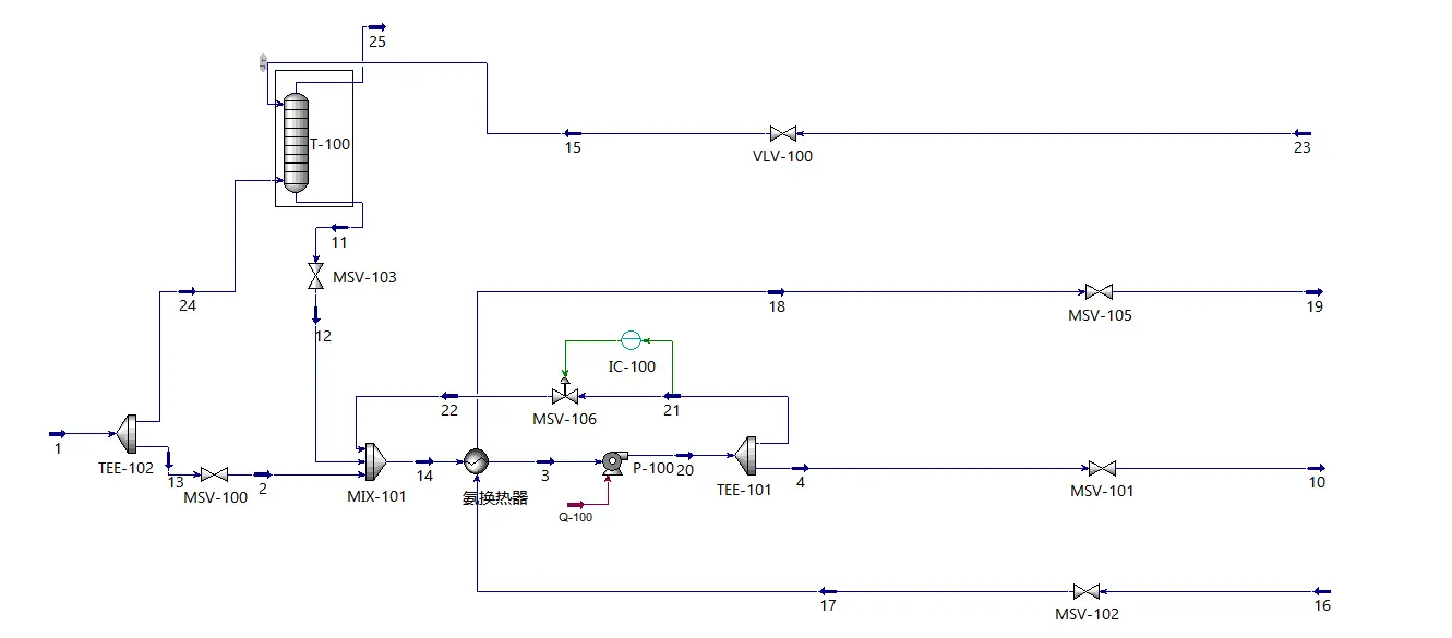
Inert gas innovation capacities by uprooting oxygen underneath combustion limits, regularly keeping up oxygen concentrations underneath eight percent in secured spaces. Nitrogen era frameworks create high-purity inactive gas through layer division or weight swing adsorption forms. Dispersion systems provide controlled gas streams to capacity tanks, channeling frameworks, and enclosed spaces where alkali vapors might accumulate.
Monitoring hardware persistently measures oxygen levels, smelling salts concentrations, and framework weights to guarantee ideal defensive conditions. Robotized control frameworks react instantly to changing conditions, altering gas streams and activating crisis conventions when foreordained limits are surpassed. Crisis shutdown capabilities disconnect fuel frameworks within seconds, anticipating acceleration of potential incidents.
Successful execution requires consistent coordination between inactive gas frameworks and fuel handling hardware. TSC has created comprehensive integration conventions based on broad experience with alkali carrier development and fuel framework retrofitting. Our building groups guarantee that defensive airs are kept up all through all operational stages, from bunkering through ordinary operations to support activities.
System plan consolidates excess security highlights that proceed securing vessels indeed amid gear upkeep or component disappointments. Robotized cleansing arrangements plan spaces for secure section whereas keeping up fuel framework accessibility. These coordinate approaches reflect decades of oceanic designing mastery and commitment to operational excellence.
The combination of smelling salts drive and progressed security frameworks conveys critical operational and natural points of interest for cutting edge oceanic operations. These benefits amplify past security changes to include proficiency picks up and maintainability achievements.
Inert gas protection stabilizes fuel system performance by preventing atmospheric contamination and maintaining consistent operating conditions. Reduced maintenance requirements result from protected equipment experiencing less corrosion and degradation over time. System uptime increases substantially when comprehensive safety measures prevent unscheduled shutdowns and emergency repairs.
TSC's ammonia fuel systems incorporate thermal oxidation and re-liquefaction capabilities that recover fuel vapors while maintaining protective atmospheres. These features minimize fuel losses while ensuring environmental compliance during all operating conditions. Automated control systems optimize performance parameters continuously, reducing operator workload and potential human errors.
Ammonia impetus kills coordinate carbon dioxide emanations whereas altogether diminishing nitrogen oxide contamination compared to customary marine fuels. When combined with compelling vapor administration frameworks, these advances support oceanic decarbonization goals without compromising operational capabilities. Spill anticipation frameworks ensure marine situations from coincidental discharges while keeping up fuel efficiency.
Case ponders from sea operations illustrate quantifiable natural changes when comprehensive security and effectiveness measures are actualized together. These real-world comes about approve the viability of coordinated approaches that prioritize both security and maintainability objectives.
Successful implementation of advanced fuel and safety systems requires careful supplier selection and comprehensive support arrangements. Procurement teams must evaluate multiple factors beyond initial equipment costs to ensure long-term operational success.
Effective procurement begins with a thorough assessment of supplier certifications, including compliance with international maritime safety standards and quality management systems. Technical capabilities should encompass complete system integration rather than individual component supply. Manufacturing capacity and delivery scheduling must align with vessel construction or retrofit timelines.
Reference projects and operational track records provide valuable insights into supplier reliability and performance capabilities. Financial stability ensures ongoing support availability throughout system lifecycles. Geographic presence affects support response times and parts availability in global operating regions.
Leading suppliers provide extensive training programs that prepare crew members and maintenance personnel for safe system operation. Technical documentation includes detailed procedures for routine maintenance, emergency response, and troubleshooting common issues. Remote monitoring capabilities enable proactive maintenance scheduling and immediate technical assistance when needed.
CM Energy delivers complete lifecycle support through our global service network, ensuring reliable operation regardless of vessel location. Our technical teams provide expert consultation throughout system design, installation, and operational phases. This comprehensive approach minimizes operational risks while maximizing system performance and safety benefits.
Inert gas systems represent essential safety infrastructure for modern Ammonia Fuel System operations, providing reliable protection against explosion risks while supporting sustainable maritime transportation. The integration of these technologies delivers measurable benefits, including enhanced crew safety, reduced environmental impact, and improved operational efficiency. As maritime regulations continue evolving toward stricter environmental standards, comprehensive safety and fuel system solutions become increasingly valuable for forward-thinking operators.
CM Energy's demonstrated mastery in smelling salts fuel innovation and security framework integration positions us as the perfect accomplice for oceanic administrators looking for dependable, inventive solutions. Our commitment to fabulousness guarantees that your speculation in progressive drive innovation conveys enduring esteem through predominant security execution and operational reliability.
Inert gas frameworks avoid blasts by uprooting oxygen underneath combustion edges, regularly keeping up oxygen concentrations underneath eight percent in ensured spaces. These frameworks ceaselessly screen air conditions and consequently alter gas streams to keep up secure situations throughout all operational stages. By killing the oxygen fundamental for combustion, inactive gas security gives solid security obstructions against inadvertent start of smelling salts vapors.
Regular support plans ordinarily incorporate day by day observing of framework parameters, week by week spill discovery reviews, and month to month calibration of observing sensors. Comprehensive framework assessments ought to happen quarterly, whereas yearly certifications guarantee proceeded compliance with oceanic security controls. Crisis reaction hardware requires month-to-month testing to confirm legitimate usefulness when needed.
Many existing installations can accommodate retrofit inert gas systems through careful engineering analysis and modification planning. Retrofit solutions often provide cost-effective safety upgrades without requiring complete system replacement. Professional assessment determines specific modification requirements and ensures seamless integration with existing fuel handling equipment.
CM Energy stands at the forefront of maritime propulsion innovation, delivering cutting-edge ammonia fuel solutions that set industry standards for safety and performance. Our proven expertise spans 19 successfully delivered clean fuel supply systems, demonstrating unmatched reliability in critical marine applications. As a leading ammonia fuel system supplier, we combine decades of engineering excellence with innovative technologies that protect your crew, vessels, and operations.
We provide full fuel storage, modern supply systems, advanced vapor management, and maritime-specific safety measures. We use our ammonia carrier building and LPG system conversion knowledge to provide solutions that satisfy international safety requirements and optimize operating efficiency. Every system has cutting-edge inert gas protection, leak detection, and emergency response to prevent explosions. CM Energy supports design, manufacture, installation, and maintenance throughout the lifespan. Technical support is available worldwide, and our accredited training programs educate your workforce for safe, efficient system operation. Contact our expert team at info.cn@cm-energy.com to explore how our ammonia fuel system for sale can transform your maritime operations with uncompromising safety and environmental performance.
1. International Maritime Organization. "Guidelines for the Use of Ammonia as Ship Fuel." Maritime Safety Committee Publication, 2023.
2. American Bureau of Shipping. "Ammonia as Marine Fuel: Safety and Engineering Considerations." Technical Advisory, 2023.
3. Lloyd's Register. "Zero-Carbon Fuel Monitor: Ammonia Safety Systems and Risk Mitigation." Marine Technology Report, 2024.
4. Bureau Veritas. "Inert Gas System Design for Alternative Marine Fuels." Technical Guidelines, 2023.
5. Det Norske Veritas. "Explosion Risk Assessment in Ammonia Fuel Supply Systems." Safety Engineering Journal, 2024.
6. Classification Society Review. "Comparative Analysis of Marine Fuel Safety Systems: Ammonia, Hydrogen, and Conventional Fuels." Maritime Technology Quarterly, 2023.