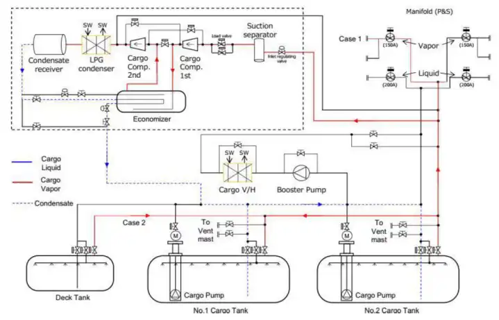
The ammonia fuel system consists of filling & storage system, AFSS, FVU, vent system, ARMS, ventilation system, inert gas system, engine internal product, and safety system. There are several differences between MAN and WinGD.


1. Industry-Leading Expertise - The team has extensive experience in the design and construction of dual-fuel vessels, liquefied gas carriers, chemical tankers and related systems.
2. Comprehensive Solutions - Offering integrated services for Methanol Fuel Supply Systems (MFSS), LNG Fuel Supply Systems (FGSS), Ammonia Fuel Supply Systems (AFSS), and LPG Cargo Handling Systems (CHS).
3. Proven Track Record - Successfully delivered 19 ship sets of clean fuel supply systems and cargo handling systems, showcasing reliability and performance.
4. Innovative AFSS Development - Independently designing ammonia fuel supply systems based on expertise in ammonia carrier construction and LPG retrofitting, with active participation in zero-carbon laboratory projects.
5. Full Lifecycle Support - From design and manufacturing to installation, ongoing construction of multiple units, and comprehensive after-sales service.


1. Ensures safe and efficient ammonia bunkering and storage, meeting stringent requirements for low-flashpoint fuel handling. Designed to comply with IMO regulations and industry standards for ammonia as a marine fuel.
2. Provides precise control over ammonia flow and ensures safety during operation. Includes advanced safety features such as leak detection, emergency shutdown, and inert gas integration.
3. Ammonia Fuel System captures and treats ammonia vapor to prevent environmental hazards. Equipped with thermal oxidation or re-liquefaction systems for safe ammonia handling, especially for low-pressure storage tanks.
4. Ensures proper ventilation in hazardous areas and integrates inert gas systems to minimize explosion risks. Designed for both above-deck and enclosed spaces.
5. For low-pressure storage tanks, includes re-liquefaction or sub-cooling units to maintain tank pressure within safe limits. Alternatively, thermal oxidation systems can be used to handle excess ammonia vapor.


1. Confirm the vessel design drawings and system interface requirements, and complete technical clarification.
2. Prepare necessary installation tools, equipment, and safety protection measures.
3. Transport the prefabricated fuel supply system module to the installation site and use lifting equipment to position it in the designated area.
4. Complete the base fixation of the module according to the ship's structure, ensuring that the levelness and stability meet the design standards.
5. Connect the transfer pipelines, auxiliary system piping, and control cables, ensuring sealing performance and electrical system integrity.
6. Conduct individual and integrated debugging of the supply system to verify the performance of each subsystem, including bunkering, supply, and control safety functions.
For more product information about Ammonia Fuel System, please leave a message below.